甜瓜游乐场汉化版18.0
休闲益智洛克王国游戏中很多小伙伴想知道宠物华丽狼毫什么性格好?今天玩意手游网小编珞珞就给大家带来了《洛克王国》华丽狼毫性格推荐介绍,感兴趣的速来围观吧!
>>>>进化路线:仙羽→一点红→念珠鹤→载阳仙鹤(超进化)

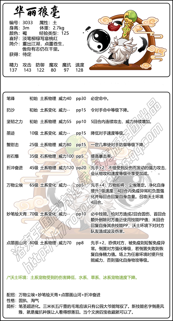
1、配招:万物尘埃+妙笔绘天青+点墨画山河+折冲奋进。
2、性格:固执、淘气
淘气会增加10%防御、减少10%魔攻
固执会增加10%攻击、减少10%魔攻
3、简析:笔圣超进化。三米长五斤重的毛笔应该只有公园大爷能驾驭了。新技能名字倒是风雅,就是魔抗种族让人看得想落泪。当个文房四宝收藏就可以了。

以上就是玩意小编整理带来的《洛克王国》华丽狼毫性格推荐介绍,更多精彩内容,请点击关注玩意手游网!
联系邮箱:wanyiw24@163.com(三个工作日内处理)
备案号:浙ICP备2023010491号-1