甜瓜游乐场汉化版18.0
休闲益智创造与魔法魔法技能有一级、二级、三级、四级、五级、六级、卷轴魔法、混沌魔法,那么6级魔法技能有哪些,怎么合成呢?下面是小编给大家带来了创造与魔法六级魔法技能大全2022,魔法技能大全6级符文合成方法,感兴趣的小伙伴千万不要错过哦!
>>>>小编推荐:《创造与魔法》礼包兑换码大全2022
>>>>小编推荐:《创造与魔法》魔法技能大全2022

六级魔法技能有七个,合成公式如下:

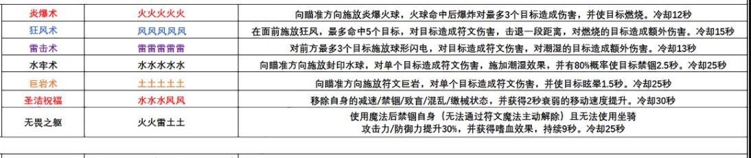
01、炎爆术
合成公式:火火火火火
火球命中后爆炸可对“最多”3个目标造成伤害。看起来比单一的火球术提高了命中率,但是距离稍远就会降低命几率。
想要提高命中率还是需要把怪都拉到身边才可以达到说明中的描述效果。
02、狂风术
合成公式:风风风风风
输出没有火类的伤害高,相对其他风系法术,只是提高了一点点的伤害,风系法术的“对燃烧目标造成额外伤害”伤害也比较低,“击退”在战斗中也没什么大用处。
所以不推荐,小伙伴们使用这个技能。
03、雷击术
合成公式:雷雷雷雷雷
瞬发闪电类的魔法,相对之前的雷系魔法目标增加了,攻击和射程都提高了,小伙伴们可以后续观望一下。
04、水牢术
合成公式:水水水水水
禁锢效果提高了,不用添加符文石,也可以有很高的触发概率,方便了懒得总是需要修理符文的小伙伴。
这个技能可以辅助控制目标,非常不错。
05、巨岩术
合成公式:土土土土土
和“水牢术”一样,主要技能是“眩晕”辅助控制目标,攻击出来的伤害就不要想了,非常低,没救了。
06、圣洁祝福
合成公式:水水水风风
极好的解控技能,被控制的死去活来的时候,就知道解控技能有多香了。
不多说了,懂的都懂,打架爱好者的必备技能。
07、无畏之躯
合成公式:火火雷土土
使用后禁锢自身(不可移动),9秒不能使用坐骑,增加攻击、防御,攻击附带吸血效果。
以上就是玩意小编整理带来的创造与魔法六级魔法技能大全2022,魔法技能大全6级符文合成方法,更多精彩内容,请点击关注玩意手游网,小编将持续为您更新!
联系邮箱:wanyiw24@163.com(三个工作日内处理)
备案号:浙ICP备2023010491号-1