甜瓜游乐场汉化版18.0
休闲益智在荣耀全明星游戏中很多玩家还不清楚,侍神者技能如何选择比较合适。接下来就让小编给大家带来《荣耀全明星》侍神者技能加点攻略,感兴趣的小伙伴们一起来看看吧。

加点攻略:
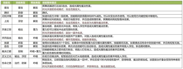
1、当炽光天使在转职前作为一名【侍神者】时,除了初始拥有的普攻、蹲伏和冲锋以外还有8个技能可学习,但是15级之前,小妹推荐各位冒险者可以主要加点伤害技能用于快速清图,比如,技能:【天使之怒】、【天罚连击】、【正义之光】。

2、当然除了伤害技能以外,15级转职前的侍神者依旧也有控制、治疗类型的技能,以下是所有1-14级对应可学习其他技能描述和分析:

3、当角色达到15级时,冒险者可以将【侍神者】转职成为【炽光天使】了,在这段期间,冒险者可将所有技能点满,以继续提升刷图效率!
4、其中的技能【梦幻圆舞曲】【极光弹】就可以控制聚怪然后“一网打尽”,可以大大提升刷本效率的哟~
5、而且当15级转职后,冒险者们还可以学习技能【启示:惩戒】。这个的技能效果非常特别,技能学习后立即就开启了惩戒模式,所有团队增益buff变为自身增益,并且攻击技能也有部分得到了强化!
6、也就是说她将从:为队友提供增益的奶妈,蜕变为提升自身输出的战士了。
以上就是《荣耀全明星》侍神者技能加点攻略的全部内容了,更多手游攻略请关注玩意手游网!
联系邮箱:wanyiw24@163.com(三个工作日内处理)
备案号:浙ICP备2023010491号-1