慢动作相机
拍照摄影亿图图示app是一款非常实用的综合绘图软件,不管是办公还是学习,需要画图都能靠它搞定。软件里能画的图特别全,流程图、思维导图、组织架构图,甚至工程图、户型图都能做,足足260多种类型,日常需求基本都有。最贴心的是不用懂专业绘图技巧,全是拖拽式操作,小白也能快速上手。里面还有上万张精品模板,直接套用改改内容就行,省了好多时间。平时头脑风暴可以用它当白板随便写画,整理思路超方便。
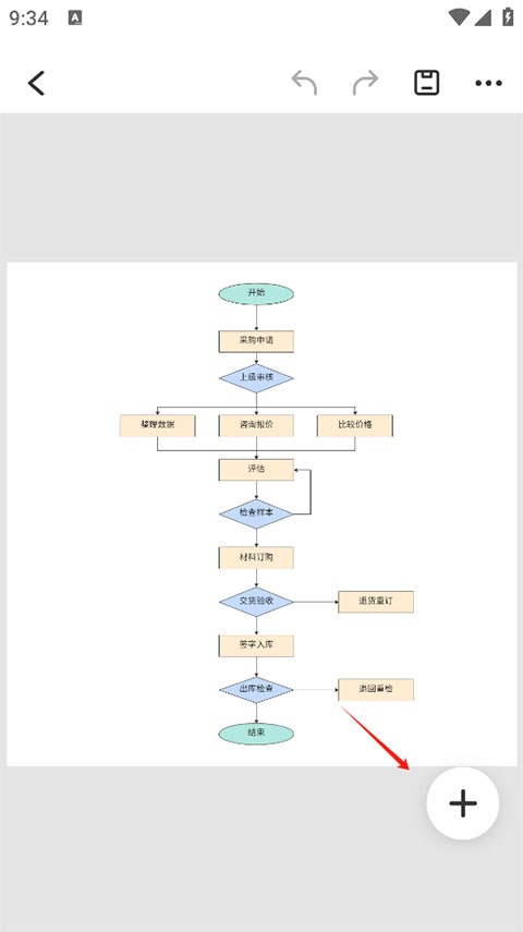
1、下载安装app,下载首页点击中间创建文件。

2、然后在界面选择一个模版或者自己绘制。

3、然后点击加号。

4、在界面点击连接符功能。

5、接着拖动两侧到想要连线的位置。

6、在界面还能够随意调整连接线的各项参数。

1、云端存储
能够将所有设计绘制的图形文件存储至云端,通过云端随时选取使用文件;
2、密码保护
使用密码功能能够对文件添加密码保护,需要通过密码才能打开文件;
3、文件加载
使用者能够将新的图形文件加载,通过加载能够浏览和管理图形内容;
4、导出存储
将绘制的图形文件导出保存,使用者可以制作成为文件格式保留本地;
5、分享传送
允许将文件分享至QQ以及微信等平台,能够为他人提供创作的图形文件;
6、创作归类
将所有图形的制作类型归类管理,通过类别挑选制作对应的图形。
1、丰富模板
收集了大量专业图示的制作模板,使用者可以直接使用模板绘制创作;
2、移动适用
支持通过手机移动设备进行绘图制作,可以随时随刻进行绘图创作;
3、自主调整
使用者能够对图纸的字体大小和颜色进行选定,自主调整和修改多个参数;
4、加密分享
对使用者的分享内容实施加密保护,切实保护使用者的分享文件安全;
5、应用广泛
可应用于多种领域的图纸绘制场景,能够获得更广泛的应用;
6、简便编辑
配备许多图纸编辑工具可以使用,可以让图纸编辑更为简便。
1、界面清爽
十分简洁的界面设计,降低视觉干扰,获得沉浸式绘图感受。
2、多端通用
移动端与电脑端、在线端账号互通,一号通用,快速直达。文件存储于云端,更好地应对设备空间限制,将文件遗失可能性减至最低。
3、自定图示
挑选适合图示类型与内容的字号,提供多种配色方案供挑选,让图示展示更加完善。
4、文件导入输出
支持Visio格式文件的导入与修改,不同格式文件顺畅兼容。
5、移动端优化
带来更优质的移动设备绘图感受。
1、启动工具对办公图纸挑选,进入空白图纸创作;
2、借助社区选取模板,能够获得新的模板运用;
3、对图纸创作,选取字号和字体色彩获得新的效果;
4、还可输出存储到云端,将文件添加至云端;
5、如需对文件设置密码,能够对文件保护后传送。
亿图图示应用是一个专业的图纸与图示绘制工具,能够通过丰富的制作工具快速制作图示,在移动设备上也能够高效完成图纸绘制,并且支持网络存储的多设备同步,在手机与电脑上都可以便捷查找和制作图示,可以随时在不同设备间切换进行图示制作,高效完成绘图工作,快速呈现新颖创意。
v1.5.4版本
1、品牌升级:亿图图示更名为万兴图示。
2、修复了一些问题。
上一篇:医链健康
下一篇:最后一页
联系邮箱:wanyiw24@163.com(三个工作日内处理)
备案号:浙ICP备2023010491号-1